So nutzen Sie Umgebungsenergie für das IoT
Die Anzahl an dezentralen Sensoren und Funkknoten im industriellen IoT steigt rapide. Der Wechsel von Batterien ist ein erheblicher Kostenfaktor. Abhilfe schafft Energy Harvesting direkt aus der Umgebung.
Anbieter zum Thema

Ob aus Sonnenstrahlung, Schwingungen oder Funksignalen gewonnen: Energie aus der Umgebung kann genutzt werden, um die Batterie- und Akkulebensdauer von dezentral platzierten oder portablen IoT-Sensoren zu verlängern. Dadurch sind dann auch weniger Außeneinsätze zum Austauschen der Akkus und Batterien nötig, sodass sich bei Implementierungen im industriellen Internet der Dinge (Industrial Internet of Things, IIoT) beträchtliche Summen einsparen lassen.
Es mag merkwürdig klingen, aber tatsächlich werden Batterien im Internet der Dinge (Internet of Things, IoT) nicht sonderlich gern eingesetzt. Sie ermöglichen es zwar, Sensoren und Funkknoten an beliebigen Stellen im Zuhause, im Büro oder in einer Fabrik zu platzieren, ohne dass man sich um das Vorhandensein von Stromversorgungsleitungen oder Steckdosen Gedanken machen muss, aber genau das ist gleichzeitig auch ihr Nachteil. Da Milliarden von Knoten zum IIoT hinzukommen, weil sämtliche Arten von Anlagen vernetzt werden, ist der Austausch dieser Batterien eine kostspielige Angelegenheit.
Man könnte mehrere Personen in Vollzeit beschäftigen, um die Hunderttausenden Batterien an einem Produktionsstandort austauschen zu lassen. Das heißt, dass nicht nur die Ersatzbatterien selbst, sondern insbesondere die für den Austausch aufgewendete Arbeitszeit hohe Kosten verursachen. Ziel ist es, diese Knoten an möglichst vielen Orten zu verteilen, um die Vorgänge im Lager oder im Produktionsbereich überwachen und die Betriebsabläufe optimieren zu können. Deshalb suchen Entwickler nach Möglichkeiten, um Energie aus der Umgebung zu gewinnen, die sie zur Versorgung dieser Knoten nutzen können – und das, ohne dass überhaupt eine Batterie nötig ist.
Mittels Energy Harvesting Akkus laden
Das sogenannte Energy Harvesting wird in den meisten Fällen zum Laden eines Akkus oder Superkondensators genutzt, sodass die Lebensdauer eines Akkus beispielsweise von einem Jahr auf zehn Jahre verlängert werden und die Kosten für Wartung und Austausch erheblich reduziert werden können.
Der Schritt in Richtung des Energy Harvesting wird durch den geringen Energieverbrauch moderner Mikrocontroller, Sensoren und drahtloser Transceiver begünstigt. Entwickler stehen nichtsdestotrotz vor großen Herausforderungen, da viele dieser Energiequellen ein schwankendes Energieangebot liefern. Einige dieser Quellen sind keine Überraschung. Solarzellen werden schon seit vielen Jahren zur Versorgung von LED-Beleuchtung und Taschenrechnern genutzt. Mittlerweile gibt es aber noch effizientere Solarzellen, die mit dem Licht von Leuchtstoffröhren in Fabriken arbeiten können. Diese werden mit Energiemanagement-Geräten kombiniert, die mit den für drahtlose Transceiver typischen Energiespitzen und -senken umgehen können.
Energiegewinnung mittels Vibration oder Funkwellen
Weitere Methoden des Energy Harvestings (Bild 1), die insbesondere in der Produktion Anwendung finden, sind die Erfassung von Temperaturunterschieden mithilfe thermoelektrischer Generatoren (TEG) sowie die Erfassung von Maschinenvibrationen mittels piezoelektrischer Geräte. Mit diesen beiden Verfahren kann genug Energie gewonnen werden, um regelmäßig Updates zum Zustand einer Maschine oder der Aktivität eines Systems zu übermitteln und so frühzeitig auf mögliche Probleme aufmerksam zu machen. Ein TEG besteht aus mehreren in Reihe geschalteten Thermoelementen, von denen jedes über eine Heiß- und eine Kaltstelle verfügt. Der Temperaturunterschied, sei es in einem industriellen Heizsystem oder auch im Kühlkörper von Steuerungselektronik, kann genutzt werden, um Energie zu gewinnen, die anderenfalls als Wärme verloren gehen würde.
Die neuesten Module zur thermischen Energiegewinnung, die bei 50 °C betrieben werden, können über 6 mAh liefern, was der Energie von drei bis vier AA-Batterien entspricht. Mittlerweile ist es sogar möglich, Energie aus Funkwellen zu gewinnen. Durch das sogenannte RF Power Harvesting können insbesondere mit den von WLAN-Geräten oder GSM-Mobiltelefonen verwendeten Frequenzen bis zu 50 mA erzeugt werden – ausreichend Energie, um einen Akku aufzuladen und Signale zu senden. Die große Herausforderung, die es hierbei zu bewältigen gilt, besteht darin, ein einziges Energiemanagement-Frontend für verschiedene Energy-Harvesting-Ansätze zu haben, anstatt separate Untersysteme für jede Energiequelle entwickeln zu müssen.
Chips für das Laden von Mikroenergiezellen

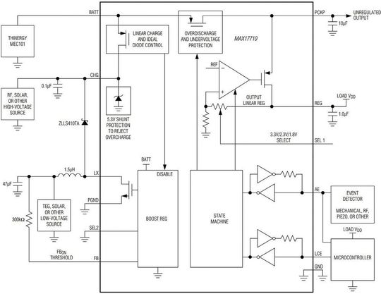
Mit dem MAX17710 bietet Maxim Integrated ein Komplettsystem zum Laden von Mikroenergiezellen mit integrierten Sicherheitsfunktionen. Der Chip kann Energie aus unzureichend regulierten Energy-Harvesting-Quellen mit Ausgangsstärken von 1 fW bis 100 mW aufnehmen. Er verfügt außerdem über eine Aufwärtsreglerschaltung, die die energiespeichernde Zelle aus einer Quelle mit nur 0,75 V (typ.) auflädt, sowie über einen internen Regler, der die Zelle vor Überladung schützt. Die an die Zielanwendungen abgegebenen Ausgangsspannungen werden mit einem Low-Dropout-Linearregler (LDO) mit wählbaren Spannungen von 3,3 V, 2,3 V oder 1,8 V geregelt. Der Leistungsregler arbeitet in einem wählbaren Niedrigenergie- oder Ultra-Niedrigenergiemodus, um die Verlustleistung der Zelle zu minimieren. Ein interner Spannungsschutz verhindert eine Überladung der Zelle.
Damit dies funktioniert, müssen die Lade- und Regulierungsfunktionen vollständig unabhängig voneinander arbeiten. Das erstmalige Einschalten des Geräts erfolgt, wenn eine Zelle mit dem Battery-Pin (BATT) verbunden wird. Der Energieverbrauch liegt dann bei gerade einmal 1 nA, und die LDO-Funktionen sind deaktiviert. Wenn die Energy-Harvesting-Quelle in Betrieb ist und die Spannung am Charge-Pin (CHG-Pin) 4,15 V (VCE) übersteigt, führt das Gerät eine Initialisierung durch und lässt das Entladen zu. Die Zelle wird dann aus der externen Energiequelle gespeist, die mit dem CHG-Pin verbunden ist.
Wenn die Spannung am CHG-Pin größer ist als die Spannung am BATT-Pin, leitet die Energy-Harvesting-Schaltung den Strom direkt an die Zelle weiter, ohne dass eine Interaktion seitens des Geräts nötig ist. Wenn die Spannung am CHG-Pin den VCE-Wert übersteigt, wird der lineare Eingangsspannungsregler aktiviert, um die Ladespannung auf 4,125 V zu begrenzen und so ein Überladen der Zelle zu verhindern. Die Größe spielt ebenfalls eine wichtige Rolle, da die Knoten auf kleinstem Raum untergebracht werden müssen. Deshalb ist der Chip in einem ultradünnen 12-poligen UTDFN-Gehäuse mit Abmessungen von gerade einmal 3 mm x 3 mm x 0,5 mm erhältlich.
Der bq25570 von Texas Instruments wurde speziell konzipiert, um Energiemengen im Mikrowatt- bis Milliwatt-Bereich aus Quellen mit hoher Ausgangsimpedanz (zum Beispiel Solarzellen oder TEGs) zu gewinnen, ohne dass es zu Spannungseinbrüchen kommt. Die Batteriemanagementfunktionen verhindern, dass der Akku von dieser gewonnenen Energie durch Spannungserhöhung zu stark aufgeladen oder von einem Systemverbraucher über die Sicherheitsgrenzen hinaus entladen wird. Neben einem höchst effizienten Aufwärtslademodul verfügt der bq25570 über einen hocheffizienten Nanopower-Abwärtswandler. Dieser stellt eine zweite Stromschiene für Systeme wie drahtlose Sensornetzwerke bereit, die eine wichtige Komponente des IoT darstellen sowie strikte Leistungs- und Betriebsanforderungen aufweisen, und liefert einen Ausgangsspitzenstrom von 110 mA. All diese Funktionen sind in einem 20-poligen QFN-Gehäuse mit einer kleinen Grundfläche von 3,5 mm × 3,5 mm untergebracht.

Analog Devices (ADI) zeigt mit seinen Linear-Technology-Produkten, wie die aus all diesen verschiedenen Quellen gewonnene Energie auf einer Platine zusammengeführt werden kann. Die Demoplatine DC2042A eignet sich für piezoelektrische Solar-, Wärmeenergie- oder beliebige Gleich- oder Wechselstromquellen mit hoher Impedanz sowie 4-mA- bis 20-mA-Schleifen. Sie umfasst vier unabhängige Schaltkreise:
Die aus Piezoelementen Energie beziehende Stromversorgung LTC3588-1 ist mit dem LTC3108 Aufwärtswandler und Energiemanager für extrem niedrige Spannungen sowie dem Gleichstromwandler-Aufwärtswandler LTC31 mit Arbeitspunktsteuerung und einem LDO-Regler verbunden. Die Arbeitspunktsteuerung ermittelt und verfolgt die optimale Spannung für die Umwandlung, insbesondere für Solarzellen. Weitere Komponenten auf der Platine sind der 10-V-Micropower-Synchron-Aufwärtswandler LTC3459 und die extrem energiesparende Überwachungskomponente LTC2935-2/LTC2935-4, mit denen das gesamte Design verwaltet werden kann.

Die Energiegewinnung ist natürlich nur ein Teil der Geschichte, und der Output der Platine kann genutzt werden, um Ultra-Low-Power-Wireless-Platinen wie die Dust-DC9003A-BMote oder das STK-Entwicklungskit von Microchip mit Strom zu versorgen. Das gibt Entwicklern die Möglichkeit, die Knoten, die sie für das Industrial Internet of Things nutzen möchten, mit verschiedenen Energy-Harvesting-Quellen zu testen. Dadurch können die Knoten an den verschiedensten Orten platziert werden, ohne dass ein regelmäßiger Austausch von Batterien erforderlich ist – das heißt, man kann sämtliche Vorteile des IIoT ohne jegliche Nachteile genießen.
* Mark Patrick ist Mitarbeiter bei Mouser Electronics
Artikelfiles und Artikellinks
(ID:46038951)