Drahtlose Systeme erfordern kontinuierlichen Betrieb. Nach Systemfehlern ist meist ein Reset durch Unterbrechen der Versorgungsspannung notwendig. Der Artikel zeigt, wie ein Low-Ausgang einen High-Side-Schalter für Power Cycling steuert.
Bild 1: Ein Beispiel für die Implementierung eines High-Side-Eingangsschalters zum Schutz des Systems vor Fehlfunktionen während eines kurzzeitigen Spanungseinbruchs.
(Bild: Analog Devices)
Eine Möglichkeit zur Verbesserung der Zuverlässigkeit und Robustheit elektronischer Systeme besteht darin, Schutzmechanismen zu implementieren, die Fehler erkennen und sofort reagieren können. Diese Mechanismen fungieren als Sicherheitsvorkehrungen, um potenzielle Schäden zu mindern und das ordnungsgemäße Funktionieren eines Systems zu gewährleisten. Power Cycling ist eine Methode zur Gewährleistung des ordnungsgemäßen Betriebs und zum Schutz von Systemen und wird im Allgemeinen bei nicht reagierenden und inaktiven Systemen durchgeführt, damit diese kontinuierlich arbeiten können. Beim Power Cycling wird ein Netzschalter verwendet, der den Pfad zwischen dem Stromversorgungseingang und dem nachgeschalteten elektronischen System öffnet und dann den Pfad schließt, um einen Neustart des Systems einzuleiten. Sobald die Mikrocontroller-Einheit (MCU) des Systems nicht mehr reagiert, geht das System in den Reset-Modus über und schaltet sich bei anhaltender Inaktivität ab.
Die geläufigste Art, einen High-Side-Leistungspfad oder Eingangsschalter zu implementieren, ist die Verwendung eines MOSFET. Als Eingangsschalter kann entweder ein N-Kanal- oder ein P-Kanal-MOSFET verwendet werden, für die jeweils unterschiedliche Anforderungen hinsichtlich der Ansteuerung gelten. Die Ansteuerung eines N-Kanal-MOSFETs als High-Side-Schalter ist etwas komplizierter, weshalb in der Regel ein P-Kanal-MOSFET bevorzugt wird.
Überwachungsschaltungen können eine Inaktivität des Systems leicht erkennen, indem sie die Spannungsversorgung überwachen und/oder einen Watchdog-Timer verwenden, um das Ausbleiben von Impulsen zu erfassen. Die Watchdog-Timer-Funktion erweitert die Möglichkeiten von Überwachungsschaltungen als umfassende Schutzlösung. Sobald eine Inaktivität erkannt wird, setzt der Watchdog-Timer einen Reset-Ausgang frei, bei dem es sich in der Regel um ein aktives Low-Signal handelt. Dieses Signal kann dazu verwendet werden, den Mikrocontroller in den Reset-Modus zu versetzen oder einen nicht-maskierbaren Interrupt auszulösen, um Korrekturmaßnahmen zu ergreifen. Während ein aktiver Low-Ausgang in erster Linie zum Zurücksetzen des Mikrocontrollers verwendet wird, ist es in einigen Fällen, z. B. wenn das System zu lange nicht reagiert, wünschenswert, die Stromzufuhr aus- und wieder einzuschalten. Dies kann mit verschiedenen Methoden erreicht werden, um einen High-Side-P-Kanal-MOSFET-Eingangsschalter von einem aktiven Low-Ausgang des Überwachungsschaltkreises zu steuern und so eine optimale Systemzuverlässigkeit zu erreichen.
Bild 1: Ein Beispiel für die Implementierung eines High-Side-Eingangsschalters zum Schutz des Systems vor Fehlfunktionen während eines kurzzeitigen Spanungseinbruchs.
(Bild: Analog Devices)
Ein MOSFET als High-Side-Eingangsschalter
Bild 1 zeigt eine Anwendungsschaltung, die einen High-Side-Eingangsschalter verwendet, um das nachgeschaltete elektronische System vor Fehlern während eines Spannungseinbruchs zu schützen. Ein MOSFET ist eine gute Wahl für den Einsatz als High-Side-Schalter. Die geeignete Spannung und Stromstärke kann für die jeweilige Anwendung leicht ausgewählt werden.
Als High-Side-Eingangsschalter kann ein N-Kanal- oder ein P-Kanal-MOSFET verwendet werden. Der n-Kanal-MOSFET-Schalter öffnet und unterbricht die Versorgungsspannung, wenn seine Gate-Spannung niedrig ist. Um einen n-Kanal-MOSFET vollständig zu schließen und die Versorgung mit dem nachgeschalteten elektronischen System zu verbinden, muss die Gate-Spannung mindestens um die MOSFET-Schwellenspannung höher sein als die Versorgungsspannung. Dies erfordert zusätzliche Schaltungen wie eine Ladungspumpe, wenn ein n-Kanal-MOSFET als High-Side-Eingangsschalter verwendet wird. Bei einigen Schutzschaltungen sind ein Komparator und eine Ladungspumpe integriert, um einen High-Side-N-Kanal-MOSFET anzusteuern und die Lösung einfach zu halten. Die Verwendung eines P-Kanal-MOSFETs als High-Side-Eingangsschalter erfordert keine Ladungspumpe, allerdings ist die Polarität vertauscht.
Ansteuerung des Eingangsschalters
Bei der Verwendung eines P-Kanal-MOSFET in einer Schaltung ist es wichtig, zunächst die geeigneten Vorspannungsbedingungen für die Gate-, Source- und Drain-Anschlüsse festzulegen. Die Gate-Source-Spannung (VGS) spielt eine entscheidende Rolle bei der Steuerung der Leitfähigkeit des MOSFET. Bei einem P-Kanal-MOSFET muss die Gate-Spannung mindestens um die Schwellenspannung niedriger sein als die Source-Spannung. Diese negative Vorspannung sorgt dafür, dass der P-Kanal-MOSFET in seinen aktiven Bereich vorgespannt wird, so dass der Strom von Source zu Drain fließen kann. Darüber hinaus bestimmt die Gate-Source-Schwellenspannung (VGS(th)) die Mindestspannung zwischen dem Gate- und dem Source-Anschluss, die erforderlich ist, um einen leitenden Kanal zu erzeugen. Bei einem P-Kanal-MOSFET wird VGS(th) in der Regel als negativer Wert angegeben, was darauf hinweist, dass die Gate-Spannung gegenüber Source ausreichend negativ sein muss, um einen Stromfluss zu ermöglichen. Ein weiterer wichtiger Aspekt ist die Drain-Source-Spannung (VDS), d. h. die Spannung, die an den Drain- und Source-Anschlüssen anliegt. Es ist wichtig, den MOSFET innerhalb der angegebenen VDS-Grenzwerte zu betreiben, um Schäden am Bauelement zu vermeiden. Spannungswächter oder Überwachungsschaltungen können zwei Optionen für ihren Logikpegel-Ausgang zur Verfügung stellen: ein aktives Low- und ein aktives High-Ausgangssignal. Einerseits bedeutet „Active Low“, dass der Ausgang auf Low schaltet, wenn die Eingangsbedingung wahr und erfüllt ist, und auf High schaltet, wenn die Eingangsbedingung falsch ist. Andererseits wird bei „Active High“ ein High-Pegel aktiviert, wenn die Eingangsbedingung erfüllt ist, und ein Low-Pegel deaktiviert, wenn die Eingangsbedingung falsch und nicht erfüllt ist. Da Überwachungsschaltungen in der Regel zum Zurücksetzen von Mikrocontrollern verwendet werden, wird ein aktiver Low-Ausgang verwendet, um den Reset-Pin des Mikrocontrollers bei Fehlern auf Low zu ziehen. Die Ansteuerung eines P-Kanal-MOSFET mit einem aktiven High-Ausgang ist einfach, insbesondere bei Open-Drain-Topologie.
Stand: 08.12.2025
Es ist für uns eine Selbstverständlichkeit, dass wir verantwortungsvoll mit Ihren personenbezogenen Daten umgehen. Sofern wir personenbezogene Daten von Ihnen erheben, verarbeiten wir diese unter Beachtung der geltenden Datenschutzvorschriften. Detaillierte Informationen finden Sie in unserer Datenschutzerklärung.
Einwilligung in die Verwendung von Daten zu Werbezwecken
Ich bin damit einverstanden, dass die Vogel Communications Group GmbH & Co. KG, Max-Planckstr. 7-9, 97082 Würzburg einschließlich aller mit ihr im Sinne der §§ 15 ff. AktG verbundenen Unternehmen (im weiteren: Vogel Communications Group) meine E-Mail-Adresse für die Zusendung von redaktionellen Newslettern nutzt. Auflistungen der jeweils zugehörigen Unternehmen können hier abgerufen werden.
Der Newsletterinhalt erstreckt sich dabei auf Produkte und Dienstleistungen aller zuvor genannten Unternehmen, darunter beispielsweise Fachzeitschriften und Fachbücher, Veranstaltungen und Messen sowie veranstaltungsbezogene Produkte und Dienstleistungen, Print- und Digital-Mediaangebote und Services wie weitere (redaktionelle) Newsletter, Gewinnspiele, Lead-Kampagnen, Marktforschung im Online- und Offline-Bereich, fachspezifische Webportale und E-Learning-Angebote. Wenn auch meine persönliche Telefonnummer erhoben wurde, darf diese für die Unterbreitung von Angeboten der vorgenannten Produkte und Dienstleistungen der vorgenannten Unternehmen und Marktforschung genutzt werden.
Meine Einwilligung umfasst zudem die Verarbeitung meiner E-Mail-Adresse und Telefonnummer für den Datenabgleich zu Marketingzwecken mit ausgewählten Werbepartnern wie z.B. LinkedIN, Google und Meta. Hierfür darf die Vogel Communications Group die genannten Daten gehasht an Werbepartner übermitteln, die diese Daten dann nutzen, um feststellen zu können, ob ich ebenfalls Mitglied auf den besagten Werbepartnerportalen bin. Die Vogel Communications Group nutzt diese Funktion zu Zwecken des Retargeting (Upselling, Crossselling und Kundenbindung), der Generierung von sog. Lookalike Audiences zur Neukundengewinnung und als Ausschlussgrundlage für laufende Werbekampagnen. Weitere Informationen kann ich dem Abschnitt „Datenabgleich zu Marketingzwecken“ in der Datenschutzerklärung entnehmen.
Falls ich im Internet auf Portalen der Vogel Communications Group einschließlich deren mit ihr im Sinne der §§ 15 ff. AktG verbundenen Unternehmen geschützte Inhalte abrufe, muss ich mich mit weiteren Daten für den Zugang zu diesen Inhalten registrieren. Im Gegenzug für diesen gebührenlosen Zugang zu redaktionellen Inhalten dürfen meine Daten im Sinne dieser Einwilligung für die hier genannten Zwecke verwendet werden. Dies gilt nicht für den Datenabgleich zu Marketingzwecken.
Recht auf Widerruf
Mir ist bewusst, dass ich diese Einwilligung jederzeit für die Zukunft widerrufen kann. Durch meinen Widerruf wird die Rechtmäßigkeit der aufgrund meiner Einwilligung bis zum Widerruf erfolgten Verarbeitung nicht berührt. Um meinen Widerruf zu erklären, kann ich als eine Möglichkeit das unter https://contact.vogel.de abrufbare Kontaktformular nutzen. Sofern ich einzelne von mir abonnierte Newsletter nicht mehr erhalten möchte, kann ich darüber hinaus auch den am Ende eines Newsletters eingebundenen Abmeldelink anklicken. Weitere Informationen zu meinem Widerrufsrecht und dessen Ausübung sowie zu den Folgen meines Widerrufs finde ich in der Datenschutzerklärung, Abschnitt Redaktionelle Newsletter.
Der aktive High-Ausgang der Überwachungsschaltung ist mit dem Gate des P-Kanal-MOSFET verbunden. Wenn die überwachte Spannung unter dem festgelegten Schwellenwert liegt, zieht der OUT-Pin das Gate auf Low und schaltet den P-Kanal-MOSFET ein. Dadurch wird die Last mit der Versorgungsspannung verbunden. Wenn die überwachte Spannung den Schwellenwert überschreitet, geht der OUT-Pin auf High, schaltet den P-Kanal-MOSFET aus und trennt die Last von der Versorgungsspannung.
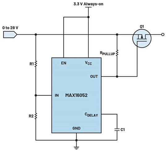
Bild 2: Verwendung eines P-Kanal- MOSFET als High- Side-Eingangsschalter für den Überspannungsschutz.
(Bild: Analog Devices)
In Bild 2 wird der MAX16052, ein einstellbarer Hochspannungs-Sequenzierungs- und Überwachungsschaltkreis, als Überspannungsschutzschaltung verwendet. Der OUT-Pin der Überwachungsschaltung wird direkt dem Gate des P-Kanal-MOSFET verbunden. Der Source-Anschluss des P-Kanal-MOSFET ist mit der Eingangsspannung verbunden, und der Drain-Anschluss mit der Last. Zwischen VCC und dem Gate des P-Kanal-MOSFETs ist ein externer Pull-up-Widerstand geschaltet, um das Gate auf High zu halten, wenn der OUT-Pin Low ist. Wenn die überwachte Spannung unter dem festgelegten Schwellenwert des MAX16052 liegt, zieht der OUT-Pin den Gate-Pin auf Low, wodurch der P-Kanal-MOSFET-Schalter in einen kurzgeschlossenen bzw. eingeschalteten Zustand versetzt wird. Wenn die überwachte Spannung den Schwellenwert überschreitet, geht der OUT-Pin auf High, schaltet den P-Kanal-MOSFET aus und trennt die Last von der Versorgungsspannung. In einigen Anwendungen kann die gewünschte Überwachungsspezifikation nur mit einem aktiven Low-Ausgang verfügbar sein. Dies bedeutet, dass das Ausgangssignal Low ist, wenn die überwachte Bedingung erfüllt ist. In diesen Fällen müssen Verfahren zur Steuerung des Eingangsschalters mit einem aktiven Low-Ausgang eingesetzt werden.
Bild 3: Es werden zwei MAX16155 Watchdog-Timer mit unterschiedlichen Watchdog-Timeouts verwendet – einer für einen Soft-Reset und ein weiterer für das Power-Cycling.
(Bild: Analog Devices)
Beispielsweise kann in einem System, in dem der Mikrocontroller nach 32 Sekunden Inaktivität zurückgesetzt und das System nach 128 Sekunden Inaktivität ausgeschaltet werden muss, ein Watchdog-Timer verwendet werden, der die Inaktivität über seinen Watchdog-Eingangspin (WDI) erkennt. Der Watchdog-Ausgang (WDO) geht auf Low, wenn für eine bestimmte Zeit (Watchdog-Timeout, tWD) kein Impuls oder Übergang erkannt wird. Der Nanopower-Supervisor MAX16155 mit Watchdog-Timer verfügt über Varianten mit einem gewünschten Watchdog-Timeout von 32 s bzw. 128 s. Um die gewünschte Funktionalität zu erreichen, sind zwei Watchdog-Timer erforderlich - einer zum Zurücksetzen des Mikrocontrollers und einer zum Auslösen der in Bild 3 gezeigten Power-Cycling-Routine. Die größte Herausforderung besteht darin, zu bestimmen, wie der Low-Ausgang der Watchdog-Timer-Varianten genutzt werden kann, um den Eingangsschalter bei Inaktivität oder einem nicht reagierenden System für das Power Cycling zu öffnen.
Bild 4: Verwendung eines bipolaren NPN-Sperrschichttransistors (Q1) zur Ansteuerung eines P-Kanal-MOSFET (Q2) über einen aktiven Low-Ausgang.
(Bild: Analog Devices)
NPN-Transistor als Treiberschaltung
Ein Ansatz zur Ansteuerung des P-Kanal-High-Side-Schalters ist die Verwendung eines bipolaren NPN-Sperrschichttransistors (BJT), wie in Bild 4 dargestellt. Diese Schaltung bildet einen Inverter, der das vom Watchdog-Ausgang kommende aktive Low-Signal in ein vom P-Kanal-MOSFET-Schalter benötigtes High-Logiksignal umwandelt. Wenn das System aktiv ist, befindet sich der Watchdog-Ausgang des WDO-Pins des MAX16155 in seinem Ruhezustand, der üblicherweise High ist. Anschließend wird der Ausgang über ein Netzwerk aus Strombegrenzungswiderständen mit dem Basisanschluss des Treibertransistors verbunden. Der normalerweise auf High liegende Ausgang des WDO-Pins liefert die erforderliche Basis-Emitter-Spannung als Steuereingang für den NPN-Bipolartransistor. Er stellt eine ausreichende Spannung am Basis-Emitter-Übergang her. Der Transistor geht in den leitenden Zustand.
Ein Widerstandsteiler ist mit dem Gate-Pin und dem Source-Pin des High-Side-MOSFET-Schalters verbunden, um dessen Gate-Source-Spannung (VGS) zu steuern. Diese Gate-Source-
Bild 5: Stromfluss im Normalbetrieb – das System ist aktiv.
(Bild: Analog Devices)
Spannung bestimmt, ob der MOSFET in seinem ein- oder ausgeschalteten Zustand bleibt. Wenn der bipolare NPN-Transistor durch den WDO-Pin aktiviert wird, fließt Strom durch den Transistor. Dies zieht den Widerstandsteiler auf GND, wodurch sich die Spannung am Verbindungspunkt im Widerstandsteiler ändert. Diese Spannung wird anschließend an den Gate-Pin des High-Side-MOSFET angelegt. Dadurch entsteht eine Potenzialdifferenz, bei der der Gate-Pin auf einem niedrigeren Potenzial liegt als der Source-Pin, wodurch der MOSFET effektiv eingeschaltet wird. Im eingeschalteten Zustand des MOSFET wird die Stromversorgung des Systemmikroprozessors oder der Last sichergestellt. Bild 5 zeigt den Stromfluss, wenn das System aktiv ist und die Stromversorgung über den Schalter Q2 erfolgt.
Wenn der Mikroprozessor jedoch nicht mehr reagiert oder innerhalb der vordefinierten Timeout-Periode des Watchdog-Timers MAX16155 keine Eingangsimpulse liefert, tritt ein Watchdog-Timeout-Ereignis ein, und WDO wird auf Low gesetzt. Dies führt dazu, dass die Basis des NPN-Transistor BJT Q1 auf Masse gezogen wird, wodurch dieser ausgeschaltet wird. Wenn Q1 öffnet, sind die Spannung an Gate und Source des P-Kanal-MOSFET Q2 ungefähr gleich, was ausreicht, um ihn auszuschalten.
Bild 6: Stromfluss während der Inaktivität des Systems – zyklisches Ein-Ausschalten erfolgt.
(Bild: Analog Devices)
Wie Bild 5 zeigt, ist der Kollektoranschluss des bipolaren NPN-Sperrschichttransistors mit dem Widerstandsteiler über dem High-Side-MOSFET verbunden. Da der NPN-Bipolartransistor ausgeschaltet ist, ist die Spannung am Verbindungspunkt des Widerstandsteilers und des Gates ungefähr gleich der Spannung am Source-Pin. Dies führt zu einer Potenzialdifferenz von Null zwischen Gate und Source des MOSFET, wodurch der Schwellenwert VGS nicht erreicht wird, der erforderlich ist, um den MOSFET Q2 in seinem leitenden Zustand zu halten. Da der MOSFET nun ausgeschaltet ist, wird die 3,3-V-Versorgung des Mikroprozessors unterbrochen, so dass weder der Mikroprozessor noch die Last mit Strom versorgt werden. Das Ersatzschaltbild und der Stromfluss während der Inaktivität des Systems und während des Stromwechsels sind in Bild 6 dargestellt. Nachdem die Impulsdauer des WDO-Ausgangs abgeschlossen ist und wieder ein hoher Spannungspegel erreicht wurde, kehrt das System zu seinem normalen Betrieb zurück. Während dieser Phase sendet der Mikroprozessor wieder regelmäßige Eingangsimpulse an den WDI-Pin und verhindert so weitere Watchdog-Zeitüberschreitungen. Der bipolare NPN-Sperrschichttransistor kehrt in seinen aktiven Zustand zurück, so dass der High-Side-MOSFET eingeschaltet bleibt und eine unterbrechungsfreie Stromversorgung des Mikroprozessors oder der Last gewährleistet ist. Bild 7 zeigt die Signalverläufe während des Power-Cycling-Ereignisses unter Verwendung des NPN-Bipolartransistors. Wie anhand von CH1 zu sehen ist, werden im WDI-Signal keine Übergänge erkannt, was auf eine Inaktivität des Systems schließen lässt. Nach der Timeout-Periode wird das WDO-Signal in CH2 auf Low gesetzt, und während dieser Zeit wird der High-Side-Eingangsschalter Q1 geöffnet. Somit wird in CH3 keine Spannung gemessen, woraufhin die MCU-Versorgungsspannung und der Neustart des Systems eingeleitet werden. CH4 ist der Ausgangsstrom, der von der Last gezogen wird und der zu Null Ampere geworden ist, was bedeutet, dass die Last von der Versorgungsspannung getrennt wurde.
Bild 7: Signale, die einen bipolaren NPN -Sperrschichttransistor in der Treiberschaltung verwenden (CH1-WDI-Signal; CH2-WDO-Signal; CH3-MCU-Versorgung; CH4-IOUT).
(Bild: Analog Devices)
Einer der Vorteile des NPN-Bipolartransistors als Treiber sind die geringeren Kosten. Die Vorspannung des NPN-Bipolartransistors erfordert jedoch eine korrekte Abstimmung mit Hilfe zusätzlicher externer Komponenten wie beispielsweise Widerstände.
Ein n-Kanal-MOSFET als Treiberschaltung
Zur Steuerung des High-Side-MOSFETs mit P-Kanal kann alternativ eine Treiberschaltung mit einem N-Kanal-MOSFET implementiert werden. Dieser Ansatz hat mehrere Vorteile gegenüber der Verwendung eines Bipolartransistors. Der niedrige On-Widerstand des N-Kanal-MOSFETs sorgt für einen minimalen Spannungsabfall über dem Bauelement und somit für weniger Verluste. Das schnelle Schaltvermögen des MOSFETs ermöglicht kürzere Reaktionszeiten und verbessert die Echtzeitleistung des Überwachungssystems. Ein weiterer Vorteil, den der MOSFET bietet, sind die geringeren Schaltverluste und die höheren Betriebsfrequenzen. Dies ermöglicht einen reibungslosen und effizienten Betrieb, wodurch Energie gespart wird, z. B. bei batteriebetriebenen Anwendungen.
Bild 8: Verwendung eines bipolaren NPN-Sperrschichttransistors (Q1) zur Ansteuerung eines P-Kanal-MOSFETs (Q2) über einen aktiven Low-Ausgang.
(Bild: Analog Devices)
Die Anforderungen an die Gate-Ansteuerung ist geringer als bei einem Bipolartransistor. Dies vereinfacht die Ansteuerungsschaltung. Der Watchdog-Ausgang kann das Gate des in Bild 8 gezeigten N-Kanal-MOSFET direkt ansteuern. Die Pull-up-Spannung des WDO sollte der Gate-Schwellenspannung VGS(th) des n-Kanal-MOSFETs entsprechen, um einen ordnungsgemäßen Betrieb zu gewährleisten. Eine logisch hohe Ausgangsspannung des WDO bei aktivem System schaltet Q1 ein, das daraufhin Q2 einschaltet und das System mit Strom versorgt. Wie beim bipolaren Transistor schaltet ein logisch niedriger Ausgangspegel am WDO-Pin bei Inaktivität des Systems Q1 aus und öffnet Q2, wodurch die Versorgungsspannung des Systems unterbrochen wird.
Bild 9: Signale, die einen N-Kanal-MOSFET in der Treiberschaltung verwenden (CH1-WDI-Signal; CH2-WDO-Signal; CH3-MCU-Versorgung; CH4-IOUT).
(Bild: Analog Devices)
Das Verhalten der Signale während des Power Cycling mit dem n-Kanal-MOSFET als Treiberschaltung ist in der aufgezeichneten Signalform in Bild 9 dargestellt. Der gezeigte Ansatz für die Ansteuerung von High-Side-Schaltern ist nicht nur bei drahtlosen Transceivern von Vorteil, sondern auch bei anderen Anwendungen, die bei Fehlern im Systemschutz eine Power-Cycling-Routine erfordern. Die Ausführung der Erfassungsstufe hängt davon ab, welche Bedingung für die Durchführung des Stromzyklus erforderlich ist. Dabei kann es sich um einen Spannungsüberwacher zur Erkennung von Spannungsfehlern, einen Stromsensor zur Vermeidung von Überstrom und andere Verfahren handeln.
Schlussfolgerung
Es gibt verschiedene Techniken, um das Aktiv-Low-Signal eines Überwachungsschaltkreises zur Ansteuerung eines High-Side-Schalters für den Leistungszyklus zu verwenden. Die Verwendung eines NPN-Bipolartransistors mit zusätzlichen Komponenten ist eine kostengünstigere Option, die die Anforderungen für die Ansteuerung des P-Kanal-MOSFET-Eingangsschalters erfüllt. Andererseits erfordert die Verwendung eines N-Kanal-MOSFET weniger Bauteile und ist einfacher zu realisieren, jedoch insgesamt teurer. N-Kanal-MOSFETs haben zudem Vorteile beim Einsatz als Schalter bei hohen Frequenzen. Beide Ansätze sind bewährt und bieten konstruktive Vorteile für das zyklische Ein- und Ausschalten des Systems. (mr)
* Niño Angelo ist Pesigan Applikationsingenieur bei Analog Devices, Noel Tenorio ist Applikationsleiter bei Analog Devices und Ron Rogelio ist Peralta Applikationsingenieur bei Analog Devices