Zur Stromversorgung batteriebetriebener Anwendungen eignen sich vor allem Abwärtswandler kleiner Leistung, die mit 100% Taktverhältnis betrieben werden. Lesen Sie die wesentlichen Aspekte beim Betrieb von DC/DC-Wandlern im 100%-Modus.
Bild 1: Leistungsstufe eines typischen synchronen Low-Power-Abwärtswandlers.
(Bild: Texas Instruments)
Abwärts-Gleichspannungswandler geringer Leistung, wie die Serie TPS62xxx von Texas Instruments, sind mit ihrer geringen Ruhestromaufnahme (IQ) und ihren kleinen Gesamt-Lösungsabmessungen in der Regel für batteriebetriebene, portable Anwendungen optimiert [1]. Die meisten dieser Wandler unterstützen auch einen 100%-Modus, in dem das Tastverhältnis 100% beträgt und die high-seitigen MOSFETs somit ununterbrochen eingeschaltet sind, sodass die Eingangsspannung über die Induktivität direkt an den Ausgang gelangen kann. Hierdurch wird selbst dann eine genügend hohe Ausgangsspannung bereitgestellt, wenn sich die Batterie zunehmend entlädt und ihre Spannung auf einen Wert sinkt, der nur wenig über der Ausgangsspannung liegt.
Der 100%-Modus minimiert die Dropout-Spannung und lässt die größtmögliche Ausgangsspannung zu, die mit einem Abwärtswandler möglich ist. Tatsächlich wird die Eingangsspannung im 100%-Modus nur durch die ohmschen Verluste im high-seitigen MOSFET und in der Induktivität reduziert, denn es kommt zu keiner weiteren Verringerung durch das Tastverhältnis des high-seitigen MOSFET. Der Beitrag erläutert den 100%-Modus von Gleichspannungswandlern geringer Leistung und vergleicht ihn mit anderen Implementierungen einer 100%-Betriebsart.
Funktionsweise von Abwärtswandlern
In Bild 1 ist das vereinfachte Blockschaltbild der Leistungsstufe des synchronen Abwärtswandlers TPS62090 dargestellt. Die Switch-Pins (SW) sind mit dem Ausgangsfilter (Induktivität und Kondensator) verbunden, an dem die geregelte Ausgangsspannung anliegt.
Ist der high-seitige MOSFET (M1) eingeschaltet, liegt an den SW-Pins die gleiche Spannung wie an den PVIN-Pins am Eingang der Leistungsstufe – reduziert nur durch die geringfügigen ohmschen Verluste in M1. Bei einem N-Kanal-MOSFET wie in Bild 1 legt der Gatetreiber eine Spannung an, die höher ist als die Spannung an den SW-Pins (dem Source-Anschluss von M1), um die erforderliche positive Gate-Source-Spannung (VGS_M1) zu erzeugen. In einer entsprechenden Schaltung mit einem P-Kanal-MOSFET ist die vom Gatetreiber angelegte Spannung dagegen niedriger als jene an den SW-Pins (dem Source-Anschluss des high-seitigen MOSFET), um die notwendige negative VGS zu generieren.
In der Regel wird bei Gleichspannungswandlern, die für höhere Ströme ausgelegt sind, ein N-Kanal-MOSFET als high-seitiger MOSFET verwendet, weil die Leitfähigkeit und Mobilität der hier als Ladungsträger fungierenden Elektronen größer ist als bei P-Kanal-MOSFETs, bei denen der Ladungstransport auf Löchern basiert. Dies erklärt, weshalb sich mit N-Kanal-MOSFETs ein niedriger Drain-Source-Widerstand RDS(on) erzielen lässt als mit P-Kanal-MOSFETs [2, 3]. Unabhängig vom MOSFET-Typ aber werden im Gleichspannungswandler geeignete Gate-Ansteuertechniken angewandt, um die im Datenblatt des Bausteins spezifizierte Funktionalität zu implementieren, die bei vielen Bausteinen auch einen 100%-Modus einschließt.
Bootstrap-Kondensatoren mit höherer Kapazität erforderlich
Um am Gate eines N-Kanal-MOSFET eine Spannung zu erzeugen, die höher ist als die Source-Spannung, werden zusätzliche Schaltungen benötigt, denn die Source-Spannung (die der Spannung an den SW-Pins entspricht) liegt auf dem Niveau der an den PVIN-Pins liegenden Eingangsspannung, und es steht keine höhere Spannung in einem Abwärtswandler zur Verfügung. Zum Erzeugen dieser höheren Spannung bedient man sich deshalb in der Regel eines Bootstrap-Kondensators. Im Fall des TPS62090 wird dieser zwischen die Pins CP und CN geschaltet (Bild 1). Bei den meisten anderen Low-Power-Bausteinen sorgt die vollständige Integration des Bootstrap-Kondensators in den Gleichspannungswandler (auf einem gemeinsamen Chip mit den MOSFETs) für eine Minimierung der parasitären Effekte, was dem normalen Betrieb zugutekommt und die beste Leistungsfähigkeit im 100%-Modus ergibt.
In Bauelementen für niedrige Ströme kommt gelegentlich ein P-Kanal-Baustein als high-seitiger MOSFET zum Einsatz. Dieser kommt ohne Bootstrap-Kondensator aus, da keine höhere Spannung erforderlich ist, um ihn einzuschalten. Geeignete Techniken für das Design des Bootstrap-Kondensators bürgen allerdings dafür, dass ein Baustein mit einem N-Kanal-Baustein als high-seitigem MOSFET im 100%-Modus die gleiche Leistungsfähigkeit erzielt wie ein Gleichspannungswandler mit einem P-Kanal-Baustein.
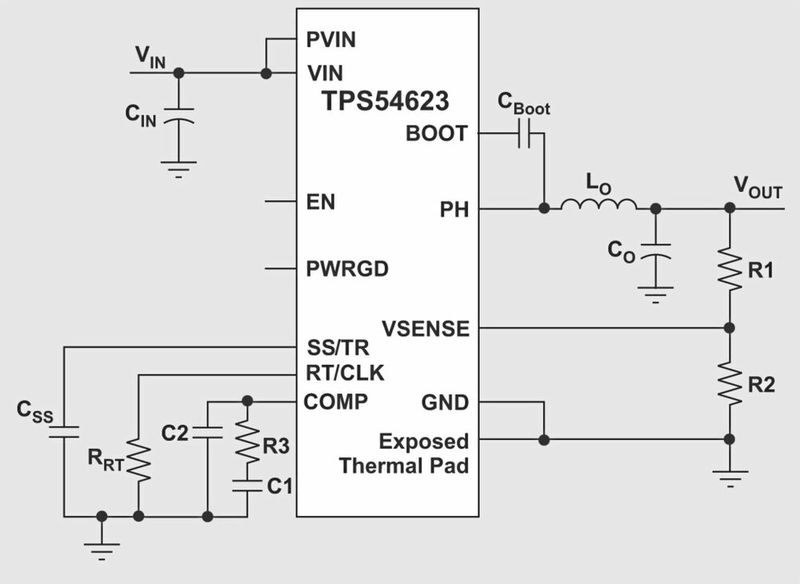
Bei vielen Bausteinen wird ein high-seitiger N-Kanal-MOSFET in Verbindung mit einem externen Kondensator zwischen BOOT- und PH-Pin (Phase) benutzt, um die Chipfläche und die Kosten zu senken. Je höher der Ausgangsstrom des Wandlers wird, umso größer werden die Abmessungen des high-seitigen MOSFET und seine Gateladung. Dies wiederum macht Bootstrap-Kondensatoren mit höherer Kapazität erforderlich, die sich allerdings nicht mehr sinnvoll in den Wandler integrieren lassen. In Bild 2 ist die Anordnung des externen Bootstrap-Kondensators CBoot im Fall des TPS54623 erkennbar. Der PH-Pin entspricht dem SW-Pin.
Stand: 08.12.2025
Es ist für uns eine Selbstverständlichkeit, dass wir verantwortungsvoll mit Ihren personenbezogenen Daten umgehen. Sofern wir personenbezogene Daten von Ihnen erheben, verarbeiten wir diese unter Beachtung der geltenden Datenschutzvorschriften. Detaillierte Informationen finden Sie in unserer Datenschutzerklärung.
Einwilligung in die Verwendung von Daten zu Werbezwecken
Ich bin damit einverstanden, dass die Vogel Communications Group GmbH & Co. KG, Max-Planckstr. 7-9, 97082 Würzburg einschließlich aller mit ihr im Sinne der §§ 15 ff. AktG verbundenen Unternehmen (im weiteren: Vogel Communications Group) meine E-Mail-Adresse für die Zusendung von redaktionellen Newslettern nutzt. Auflistungen der jeweils zugehörigen Unternehmen können hier abgerufen werden.
Der Newsletterinhalt erstreckt sich dabei auf Produkte und Dienstleistungen aller zuvor genannten Unternehmen, darunter beispielsweise Fachzeitschriften und Fachbücher, Veranstaltungen und Messen sowie veranstaltungsbezogene Produkte und Dienstleistungen, Print- und Digital-Mediaangebote und Services wie weitere (redaktionelle) Newsletter, Gewinnspiele, Lead-Kampagnen, Marktforschung im Online- und Offline-Bereich, fachspezifische Webportale und E-Learning-Angebote. Wenn auch meine persönliche Telefonnummer erhoben wurde, darf diese für die Unterbreitung von Angeboten der vorgenannten Produkte und Dienstleistungen der vorgenannten Unternehmen und Marktforschung genutzt werden.
Meine Einwilligung umfasst zudem die Verarbeitung meiner E-Mail-Adresse und Telefonnummer für den Datenabgleich zu Marketingzwecken mit ausgewählten Werbepartnern wie z.B. LinkedIN, Google und Meta. Hierfür darf die Vogel Communications Group die genannten Daten gehasht an Werbepartner übermitteln, die diese Daten dann nutzen, um feststellen zu können, ob ich ebenfalls Mitglied auf den besagten Werbepartnerportalen bin. Die Vogel Communications Group nutzt diese Funktion zu Zwecken des Retargeting (Upselling, Crossselling und Kundenbindung), der Generierung von sog. Lookalike Audiences zur Neukundengewinnung und als Ausschlussgrundlage für laufende Werbekampagnen. Weitere Informationen kann ich dem Abschnitt „Datenabgleich zu Marketingzwecken“ in der Datenschutzerklärung entnehmen.
Falls ich im Internet auf Portalen der Vogel Communications Group einschließlich deren mit ihr im Sinne der §§ 15 ff. AktG verbundenen Unternehmen geschützte Inhalte abrufe, muss ich mich mit weiteren Daten für den Zugang zu diesen Inhalten registrieren. Im Gegenzug für diesen gebührenlosen Zugang zu redaktionellen Inhalten dürfen meine Daten im Sinne dieser Einwilligung für die hier genannten Zwecke verwendet werden. Dies gilt nicht für den Datenabgleich zu Marketingzwecken.
Recht auf Widerruf
Mir ist bewusst, dass ich diese Einwilligung jederzeit für die Zukunft widerrufen kann. Durch meinen Widerruf wird die Rechtmäßigkeit der aufgrund meiner Einwilligung bis zum Widerruf erfolgten Verarbeitung nicht berührt. Um meinen Widerruf zu erklären, kann ich als eine Möglichkeit das unter https://contact.vogel.de abrufbare Kontaktformular nutzen. Sofern ich einzelne von mir abonnierte Newsletter nicht mehr erhalten möchte, kann ich darüber hinaus auch den am Ende eines Newsletters eingebundenen Abmeldelink anklicken. Weitere Informationen zu meinem Widerrufsrecht und dessen Ausübung sowie zu den Folgen meines Widerrufs finde ich in der Datenschutzerklärung, Abschnitt Redaktionelle Newsletter.
Grundsätzlich lädt sich ein Bootstrap-Kondensator zunächst auf eine bestimmte Spannung auf (entweder auf die Eingangsspannung oder auf eine niedrigere, vom Wandler intern erzeugte Spannung), während einer seiner Anschlüsse auf Massepotenzial (GND) liegt. Dieser Anschluss wird dann mit dem PH-Pin verbunden, wodurch die Spannung am anderen Anschluss des Kondensators um jene Spannung, die ursprünglich am Kondensator lag, größer wird als die Spannung am PH-Pin. Der Kondensator hält diese Spannung für eine gewisse Zeit, wobei er Ladung an das Gate des high-seitigen MOSFET gibt.
Leckströme lassen allerdings diese gespeicherte Ladung abfließen, sodass der Bootstrap-Kondensator wieder aufgeladen werden muss, damit der high-seitige MOSFET eingeschaltet bleibt. Durch korrekte Dimensionierung des Bootstrap-Kondensators lässt sich sicherstellen, dass bis zum Ende der Schaltperiode, wenn der Bootstrap-Kondensator neu geladen wird, genügend Ladung erhalten bleibt.
Bild 2: Typischer Gleichspannungswandler mit externem Bootstrap-Kondensator CBoot.
(Bild: Texas Instruments)
Bei der in Bild 2 gezeigten Bootstrap-Schaltung ist der Bootstrap-Kondensator stets mit dem PH-Pin verbunden. Er wird wieder aufgeladen, wenn sich PH auf Massepotenzial befindet (was nur bei eingeschaltetem low-seitigem MOSFET der Fall ist). Dies sorgt dafür, dass das Aufladen des Bootstrap-Kondensators zeitlich mit dem Schalten der Leistungs-MOSFETs zusammenfällt. Dies ist bei internen Bootstrap-Kondensatoren nicht der Fall, weil der eine Anschluss des Kondensators hier nicht permanent mit dem SW-Pin verbunden ist. Das Laden des Bootstrap-Kondensators ist in diesem Fall also unabhängig vom Schaltbetrieb, sodass das Aufladen auch im 100%-Modus möglich ist.
Bild 3: Gegenüberstellung der beiden Konfigurationen des Bootstrap-Kondensators a) Beim TPS54623 fällt das Laden des Bootstrap-Kondensators zeitlich mit den Schaltvorgängen zusammen.b) Im Fall des TPS62090 wird auch im 100%-Modus, d. h. ohne Schaltvorgänge geladen.
(Bild: Texas Instruments)
Bild 3 stellt die beiden Konfigurationen des Bootstrap-Kondensators gegenüber. Der Bootstrap-Kondensator des TPS54623 wird geladen, wenn die BOOT-Kurve unter die VIN-Kurve fällt (dies ist der Fall, wenn die PH-Kurve low ist). Im 100%-Modus lädt der TPS62090 seinen Bootstrap-Kondensator, ohne dass Schaltvorgänge am SW-Pin erfolgen müssen. Die CP-Kurve des TPS62090 entspricht der BOOT-Kurve des TPS54623. Beide gehen über die Eingangsspannung hinaus, um das Gate des high-seitigen MOSFET anzusteuern.
High-seitige MOSFETs sind dauerhaft eingeschaltet
Ein sehr wichtiger Unterschied zwischen den Implementierungen von Bild 1 und Bild 2 ist der Anschluss des Bootstrap-Kondensators. Bei der Schaltung in Bild 1 (ebenso wie bei allen anderen Bauelementen mit eingebautem Bootstrap-Kondensator) werden beide Anschlüsse des Bootstrap-Kondensators kontrolliert. Die Schaltung in Bild 2 dagegen kontrolliert nur einen seiner Anschlüsse, während der zweite Anschluss am PH-Pin liegt, mit dem auch die Induktivität und die internen Leistungs-MOSFETs verbunden sind. Anders als beim TPS54xxx-Baustein hat der TPS62xxx die vollständige Kontrolle darüber, wo der Bootstrap-Kondensator angeschlossen und wann er aufgeladen wird.
Die Kontrolle, wann der Bootstrap-Kondensator geladen wird, ist in vielen batteriebetriebenen Anwendungen von entscheidender Bedeutung, wenn die Batteriespannung bis fast auf das Niveau der benötigten Ausgangsspannung absinkt. In solchen Fällen muss der Wandler eine genügend hohe Ausgangsspannung zur ordnungsgemäßen Versorgung des Verbrauchers liefern und damit das System betriebsfähig halten. Die maximale Ausgangsspannung lässt sich erzielen, wenn man das Tastverhältnis auf 100% anhebt und somit den high-seitigen MOSFETs dauerhaft eingeschaltet lässt. Jegliche Ausschaltphasen, die zum Aufladen des Bootstrap-Kondensators erforderlich sind, würden das Tastverhältnis auf einen Wert unter 100% reduzieren, was wiederum die durchschnittliche Ausgangsspannung senken und eine zusätzliche Ausgangsspannungs-Welligkeit hervorrufen würde.
Bild 4: Vergleich der Dropout-Bedingungen zweier Wandler a) TPS54623 im Beinahe-100%-Modus mit Schaltvorgängen. b) TPS62135 im 100%-Modus ohne Schaltvorgänge.
(Bild: Texas Instruments)
Bild 4 vergleicht den TPS54623 und den TPS62135 beim Betrieb an einer tief entladenen zweizelligen Lithiumbatterie mit 5,0 V, wenn eine Ausgangsspannung von 5 V mit einem Ausgangsstrom von 2 A erzeugt werden soll. Die DC-Ausgangsspannung des TPS54623 ist unter diesen Dropout-Bedingungen geringfügig höher als die des TPS62135, weil der RDS(on) seines MOSFET wesentlich niedriger ist. Allerdings erzeugt der TPS62135 eine deutlich sauberere Ausgangsspannung ohne Welligkeit, weil er zur Beibehaltung seines 100%-Modus nicht schalten muss.
Bild 5: Netzausregelungs-Eigenschaften von TPS54623, TPS62135 und TPS563200 a) ohne Last, b) mit 2 A Laststrom.
(Bild: Texas Instruments)
In Bild 5 vergleicht die Netzausregelungs-Eigenschaften beider Wandler. Ohne Last (Bild 5a) liefert der TPS54623 eine niedrigere Ausgangsspannung, weil er nicht häufig genug schaltet, um den Bootstrap-Kondensator im geladenen Zustand zu halten. In Bild 5b mit 2 A Laststrom dagegen schaltet der TPS54623 ausreichend oft, um die Ladung des Bootstrap-Kondensators aufrecht zu erhalten. Wegen des niedrigeren RDS(on)-Werts seines MOSFET erzeugt er hier eine höhere Ausgangsspannung. In Bild 5 ist außerdem der TPS563200 als ein Baustein mit einem empfohlenen maximalen Tastverhältnis von 65% dargestellt.
Wie in Bild 5 ebenfalls erkennbar ist, beginnt die Ausgangsspannung des TPS563200 wegen seiner Tastverhältnis-Beschränkung schon ab einer deutlich höheren Eingangsspannung zu sinken. Durch die Begrenzung des Tastverhältnisses auf einen Wert von deutlich unter 100% sind diese Bauelemente für kosteneffektive Anwendungen optimiert. In solchen Systemen beträgt die Eingangsspannung in der Regel konstant 12 V, sodass keine großen Tastverhältnisse zum Erzeugen der benötigten niedrigeren Spannungen erforderlich sind. Der TPS62135 schließlich ist bis zu einer Eingangsspannung von 3 V hinab funktionsfähig, während der TPS54623 und der TPS563200 für 4,5 V ausgelegt sind. Dies ist in Backup-Stromversorgungen wichtig, in denen der Wandler das System aus einem Superkondensator versorgt. Während der Superkondensator Energie abgibt, verringert sich seine Spannung. Die Eignung für eine niedrigere Eingangsspannung bewirkt also, dass die Ausgangsspannung für eine längere Zeitspanne bereitgestellt werden kann, sodass mehr Energie aus dem Superkondensator entnommen wird.
100%-Modus wird nicht unbegrenzt lange unterstützt
Viele Bauelemente mit externem Bootstrap-Kondensator unterstützen den Betrieb im 100%-Modus, solange der Bootstrap-Kondensator ausreichend aufgeladen ist, was mit einer UVLO-Schaltung (Undervoltage Lockout) direkt am Kondensator gemessen wird. Diese UVLO-Schaltung, die anders aufgebaut ist als die UVLO-Schaltung am Eingang, stellt sicher, dass der Bootstrap-Kondensator hinreichend geladen ist, um den high-seitigen MOSFET korrekt einzuschalten. Sollte der Kondensator nicht genügend geladen sein, wird er durch Abschalten des high-seitigen MOSFET wieder aufgeladen. Diese Bauelemente unterstützen den 100%-Modus also nicht über unbegrenzt lange Zeit, wie Bild 4 verdeutlicht. In [4] sind verschiedene Möglichkeiten beschrieben, wie mit TPS54xxx-Bausteinen unter bestimmten Bedingungen ein verbesserter 100%-Modus realisierbar ist.
Bild 6: Mindest-Abschaltzeit des TPS62135 mit reduzierter Schaltfrequenz vor dem Wechsel in den 100%-Modus.
(Bild: Texas Instruments)
Wenn die Eingangsspannung zurückgeht und sich der Ausgangsspannung nähert, arbeiten die meisten Bausteine mit einer Mindest-Abschaltzeit. Bei dieser Mindest-Abschaltzeit handelt es sich schlicht um die kürzeste Einschaltzeit des low-seitigen MOSFET, die der Wandler generieren kann. Sobald diese Abschaltzeit erreicht ist, senkt der Wandler seine Schaltfrequenz ab, damit die Ausgangsspannung und die Mindest-Abschaltzeit eingehalten werden. Sinkt die Eingangsspannung weiter, wechselt der TPS62135 schließlich in den 100%-Modus mit einer Ausschaltzeit von 0 ns. Die minimale Abschaltzeit verbietet nicht den Betrieb mit einem bestimmten Tastverhältnis oder an einem bestimmten Arbeitspunkt, sondern bezieht sich einfach auf den Punkt, von dem an die Schaltfrequenz unter ihren nominellen Wert abgesenkt wird [5]. Bild 6 zeigt die Mindest-Abschaltzeit des TPS62135 von 80 ns.
Tabelle: Performance verschiedener Abwärtswandler im 100%-Modus.
(Bild: Texas Instruments)
In der Tabelle ist die typische Performance verschiedener Abwärtswandler-Bausteine im 100%-Modus zusammengefasst. Einzelheiten über ein bestimmtes Produkt sind dem jeweiligen Datenblatt zu entnehmen.
Komponenten für den echten 100%-Modus
Der Betrieb der meisten TPS62xxx-Bausteine im echten 100%-Modus sorgt dafür, dass sich diese Bauelemente gut für batteriebetriebene Anwendungen eignen, in denen die Batteriespannung bis fast auf die erforderliche Ausgangsspannung absinkt. Begünstigt wird die gute Eignung durch die kleinen Abmessungen und den niedrigen IQ-Wert. Dank der Verwendung eines internen Bootstrap-Kondensators oder die Kontrolle eines externen Bootstrap-Kondensators über zwei Pins kann das Laden des Kondensators von den Schaltvorgängen unabhängig gemacht werden. Hierin besteht ein Unterschied zu den meisten Bauelementen der TPS54xxx-Reihe, bei denen nur ein einziger Pin mit dem externen Bootstrap-Kondensator verbunden wird.
Während sich die TPS62xxx-Bausteine generell durch sehr gute Dropout-Eigenschaften auszeichnen, können bei anderen Bauelementen Beschränkungen hinsichtlich des maximalen Tastverhältnisses bestehen, die ihre Eignung für Anwendungen mit großen Tastverhältnissen beeinträchtigen. Es ist wichtig das Datenblatt des jeweiligen Produkts genau zu studieren, um das Verhalten im 100%-Modus zu verstehen, sofern dies für eine bestimmte Anwendung entscheidend ist.
Literaturhinweise:
[1] Chris Glaser: „IQ: What it is, what it isn’t, and how to use it,” Texas Instruments Analog Applications Journal (SLYT412), 2. Qu. 2011.
[2] Wikipedia-Artikel zum Thema MOSFET.
[3] Wikipedia-Artikel zum Thema Elektronen- Mobilität.
[4] Jerry Chen, Steve Schnier, Anthony Fagnani und Dave Daniels: „Methods to Improve Low Dropout Operation with the TPS54240 and TPS54260”, Texas Instruments Application Report (SLVA547A), Oktober 2013.
[5] Chris Glaser: „Understanding frequency variation in the DCS-Control topology”, Texas Instruments Analog Applications Journal (SLYT646), 4. Qu. 2015.